机械荟萃山庄

 找回密码
 立即注册

QQ登录

只需一步,快速开始

搜索
热搜: 活动 交友 discuz
查看: 471|回复: 0

2026年企业“全员全额社保”动真格

[复制链接]

2万

主题

3万

帖子

21万

积分

超级版主

Rank: 8Rank: 8

积分
216216
发表于 2026-3-31 10:30:52 | 显示全部楼层 |阅读模式
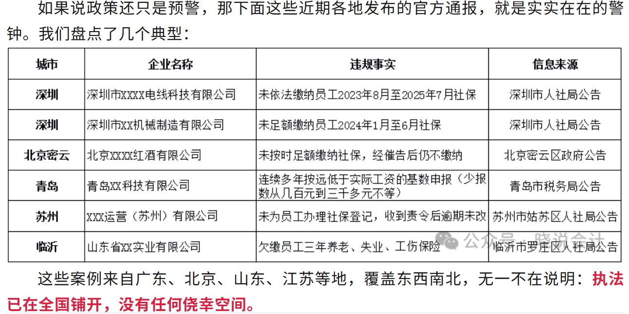
2026年《政府工作报告》明确提出要扩大失业、工伤保险覆盖面,并支持灵活就业人员、新就业形态人员参加职工保险。这为国家层面“应保尽保”的基调画下了重点。




从上述案例中,我们提炼出三个关键信号:
1、起查点很明确:员工投诉。绝大多数查处都始于员工离职后的举报。只要员工手握劳动合同、工资流水、个税记录,就能轻松启动稽核程序。企业与员工的私下“约定”,在法律面前不堪一击。
2、追溯期很长:不是只查一年。青岛案例明确追溯至2020年。这意味着企业过去几年“省下来”的社保成本,很可能要一次性吐出来,还要搭上滞纳金。
3、处罚手段硬:经济+信用双重打击。补缴+滞纳金只是基础。拒不配合的,有法院强制执行;情节严重的,有行政罚款;更重要的,是信用惩戒,让企业一处违法,处处受限。



面对如此明确且严格的执法态势,企业该如何自处?作为财务人员,又该如何帮企业守住合规底线?
1. 立即自查,主动纠正
别再观望了。马上对照员工花名册、工资表、个税申报记录和社保缴费基数,找出差距。被动等待,只会让滞纳金越滚越多。
2. 告别“私了”思维
任何要求员工签署“自愿放弃社保”的协议,在法律上都是无效的。员工离职后一旦反悔,企业不仅要补缴,还要面临罚款。与其埋下一颗随时会引爆的雷,不如现在就将合规成本纳入经营预算。
3. 关注地方新政,特别是申报流程变化
2026年起,多地社保申报流程已变:
按实申报:缴费基数必须根据员工上一年度实际月平均工资确定。
员工确认:江苏、湖南等地已要求申报工资需经职工本人签字确认。这一关,企业很难再绕过员工做“低报”。



















回复

使用道具 举报

您需要登录后才可以回帖 登录 | 立即注册

本版积分规则

QQ|小黑屋|手机版|Archiver|机械荟萃山庄 ( 辽ICP备16011317号-1 )

GMT+8, 2026-5-24 09:34 , Processed in 0.067527 second(s), 20 queries , Gzip On.

Powered by Discuz! X3.4 Licensed

Copyright © 2001-2021, Tencent Cloud.

快速回复 返回顶部 返回列表