机械荟萃山庄

 找回密码
 立即注册

QQ登录

只需一步,快速开始

搜索
热搜: 活动 交友 discuz
查看: 282|回复: 2

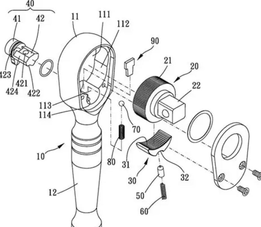
这种扭矩扳手棘轮头的工作原理是啥?

[复制链接]
发表于 2026-4-21 06:54:06 | 显示全部楼层 |阅读模式
本帖最后由 数学有啥用 于 2026-4-21 07:17 编辑

结构感觉很简单,没弄明白工作原理。尤其是那个弹簧
网上搜索了下,没有搜到能说得很明白的。。。
https://m.media-amazon.com/images/I/71hRYOHuoIL._AC_SL1200_.jpg
现在怎么发不了图片了,那发个网上的图片链接替代一下吧,就类似上面这个
回复

使用道具 举报

2万

主题

3万

帖子

21万

积分

超级版主

Rank: 8Rank: 8

积分
215718
发表于 2026-4-21 10:12:04 | 显示全部楼层


弹簧应该是迫使止动爪和棘轮保持接触,图中的止动爪应该就是最下边的那个,那上面不是有个孔吗,弹簧的两个勾穿过那个孔,所以弹簧的的安装方向从照片中看应该垂直于止动爪,使得止动爪和棘轮保持接触。

点评

谢谢回复哈!  发表于 2026-4-21 17:44
回复 支持 反对

使用道具 举报

您需要登录后才可以回帖 登录 | 立即注册

本版积分规则

QQ|小黑屋|手机版|Archiver|机械荟萃山庄 ( 辽ICP备16011317号-1 )

GMT+8, 2026-5-20 10:00 , Processed in 0.080042 second(s), 20 queries , Gzip On.

Powered by Discuz! X3.4 Licensed

Copyright © 2001-2021, Tencent Cloud.

快速回复 返回顶部 返回列表